Skip to main content

OKHK 👀

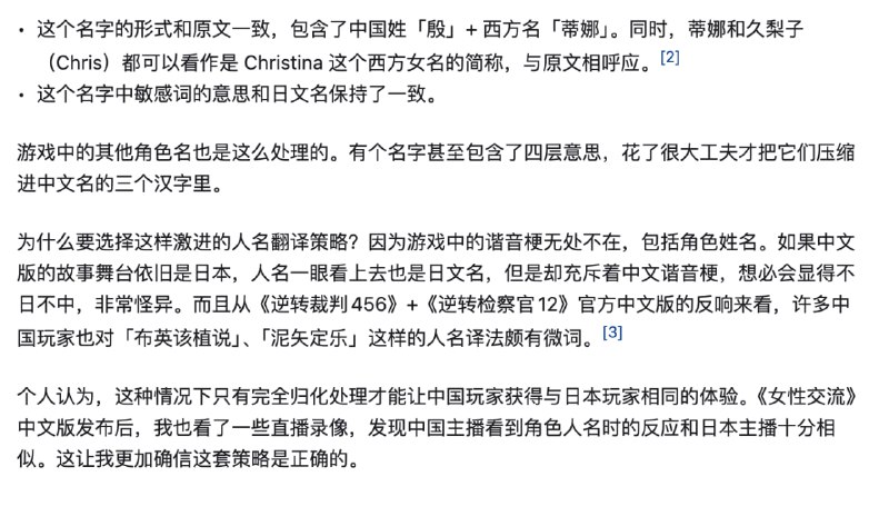
Thinking ❤️
  1. xhs_ai_publisher - 小红书 AI 自动发布工具

    https://github.com/BetaStreetOmnis/xhs_ai_publisher

    小红书 AI 发布助手 是一个功能强大的自动化内容创作与发布工具,专为小红书平台的内容创作者设计。

    包括小红书风格内容(包含图片)的生成和自动发布两部分,其中自动发布利用 Selenium 实现 RPA 模拟点击,将生成内容和封面图和内容图自动发布。

    #AI #Tool #GitHub GitHub - BetaStreetOmnis/xhs_ai_publisher: AI-powered Xiaohongshu/Rednote content creation and publishing tool with PyQt desktop…
  2. 一觉醒来发生了什么 10 月 02

    2025 年 10 月 2 日
    🌍 资讯快读
    1、美研究人员用人类皮肤细胞生成功能性卵子
    https://www.jiemian.com/article/13427091.html
    2、李在明宣布韩国明年大幅提高国防预算
    https://www.jiemian.com/article/13426295.html
    3、OpenAI 发布 Sora 2 视频生成模型及社交应用 推动 AI 影像交互升级
    https://www.pingwest.com/w/308107
    4、马上评|降价的西贝与出圈的“鸡排哥”
    https://www.thepaper.cn/newsDetail_forward_31714308

    👬 即刻镇小报
    1、拍摄的黑独山预告片之手机版
    https://m.okjike.com/originalPosts/68dca4c4d9abb9785d0e2224
    2、总有一个秋天,要留给大兴安岭
    https://m.okjike.com/originalPosts/68dc85cad9abb9785d0baace
    3、低成本拓展人生体验的 50 件小事(假期适用)
    https://m.okjike.com/originalPosts/68db51b5fca0eacc48ca6ffb
    4、过了二十七八岁后,有一种明显的感受
    https://m.okjike.com/originalPosts/68da15e41ed9b53c78770d47

    今日即刻镇小报内容来自 @飞行器地执行周期 @十月的猫宁油炸慵懒咩 @参考答案 Answers @洛怀 ,感谢以上即友的创作与分享。
  3. chronoframe - 另一个丝滑且美观的现代化相册画廊应用

    https://github.com/HoshinoSuzumi/chronoframe

    丝滑的在线照片展示和相册管理应用,支持多种图片格式和大尺寸图片渲染。

    使用 Docker 部署,支持 S3 存储(可以使用 Cloudlfare 的 R2 存储),带后台管理,直接在后台上传图片,和 Afilmory 很类似

    在线管理照片 - 通过 Web 界面轻松管理和浏览照片
    探索地图 - 在地图上浏览照片拍摄位置
    智能 EXIF 解析 - 自动提取拍摄时间、地理位置、相机参数等元数据
    地理位置识别 - 自动识别(Reverse Geocoding)照片拍摄地点
    多格式支持 - 支持 JPEG、PNG、HEIC/HEIF 等主流图片格式
    智能缩略图 - 基于 ThumbHash 技术的高效缩略图生成
    多存储后端 - 支持 S3 兼容存储、GitHub(WIP)、本地文件系统(WIP) 等
    CDN 加速 - 可配置 CDN 地址加速图片访问

    #Image #Tool #GitHub GitHub - HoshinoSuzumi/chronoframe: Self-hosted personal gallery application with online photo management and albums, supporting…
  4. FlyCut Caption - 智能视频字幕裁剪工具

    https://github.com/x007xyz/flycut-caption

    一个强大的 AI 驱动的视频字幕编辑工具,专注于智能字幕生成、编辑和视频裁剪。

    🎯 核心功能

    🎤 智能语音识别:基于 Whisper 模型的高精度语音转文字,支持多种语言

    ✂️ 可视化字幕编辑:直观的字幕片段选择和删除界面

    🎬 实时视频预览:与字幕同步的视频播放器,支持区间播放

    📤 多格式导出:支持 SRT 、JSON 字幕格式以及视频文件导出

    🎨 字幕样式定制:自定义字幕字体、颜色、位置等样式

    🌐 国际化支持:组件化国际化设计,支持中文、英文、自定义语言包(如日语示例)

    🔧 技术特色

    现代化技术栈:React 19 + TypeScript + Vite + Tailwind CSS

    🧠 本地 AI 处理:使用 Hugging Face Transformers.js 在浏览器本地运行 AI 模型

    🎯 Web Workers:ASR 处理在后台线程运行,不阻塞主界面

    📱 响应式设计:适配不同屏幕尺寸的现代化界面

    🎪 组件化架构:模块化设计,易于维护和扩展

    https://www.v2ex.com/t/1161338

    #Video #Tool #GitHub GitHub - x007xyz/flycut-caption: A complete video subtitle editing React component with AI-powered speech recognition and visual…
  5. Servy - 将应用程序转换为原生 Windows 服务

    https://github.com/aelassas/servy

    Servy 是一个开源的 Windows 服务管理工具,它允许您将任意应用程序作为原生 Windows 服务运行,并提供全面的控制功能,如工作目录、启动类型、进程优先级、日志记录、健康检查、环境变量、依赖项、启动和停止脚本以及参数。

    它是 NSSM、WinSW、AlwaysUp 和 FireDaemon 等工具的开源替代。

    提供图形用户界面、命令行界面和 PowerShell 模块,支持交互式和自动化管理
    允许设置自定义工作目录,解决内置 sc 工具的局限性
    支持在服务启动前执行准备配置、获取密钥等的脚本
    持续监控应用程序,自动重启崩溃或挂起的服务
    支持多种类型的应用程序,如 Node.js、Python、.NET、Java 等
    提供日志管理、健康检查和自动恢复等功能

    #Windows #Tool #GitHub GitHub - aelassas/servy: Run Any App as a Native Windows Service - Modern Alternative to NSSM, WinSW & FireDaemon Pro
OKHK