Skip to main content

OKHK 👀

Thinking ❤️
  1. 网络测速相关

    1. SpeedTest

    https://www.speedtest.net

    2. 中国科学技术大学测速网站

    https://test.ustc.edu.cn

    3. 南京大学测速站

    https://test.nju.edu.cn

    4. 台湾大学测速站,可以测出海速度

    http://speed5.ntu.edu.tw/speed5

    5. 中国科学技术大学

    https://test.ustc.edu.cn

    6. 上海大学

    https://speedtest.shu.edu.cn

    7. 南京航空航天大学

    https://speed.nuaa.edu.cn

    8. 浙江大学

    https://speedtest.zju.edu.cn

    9. CERNET测速站

    https://speedtest.sec.edu.cn

    10. 测速网站源码

    GitHub - librespeed/speedtest

    #Tool #URL #Network #GitHub
  2. 章快图

    一款便捷的免费在线工具,专为PDF文档的电子盖章需求设计,支持普通印章和骑缝章的快速添加。用户无需下载任何软件,即可通过网页直接上传PDF文件并完成盖章操作,满足各类文档处理需求。无论是普通印章还是复杂的骑缝章,章快图都能高效处理,帮助用户轻松实现PDF文档的电子化盖章,适用于合同、协议等文件的快速处理场景。

    https://zhang.kuaitu.cc

    #PDF #Tool #Image #URL
  3. OneTerm - 开源堡垒机

    https://github.com/veops/oneterm

    一个简单、轻量级和灵活的企业级堡垒机,它基于 4A(认证、授权、审计和记账)原则设计和开发,通过严格的访问控制和监控功能来确保系统的安全性和合规性。

    1. 访问控制: OneTerm 作为中介,限制对关键系统的直接访问。用户必须通过 OneTerm 进行身份验证后才能访问其他服务器或系统。
    2. 安全审计: OneTerm 可以记录用户登录和活动,提供审计日志以便于调查安全事件。这确保每个用户的操作都是可追溯和可审计的。
    3. 跳转访问: OneTerm 提供跳转主机机制,允许用户通过 OneTerm 连接到其他内部服务器。这有助于减少直接向外部暴露内部服务器的风险,因为只有 OneTerm 需要对外部可访问。
    4. 密码管理: OneTerm 可以强制执行强大的密码策略,并通过单一入口点集中管理密码。这有助于提高整个系统的密码安全性。
    5. 会话录制: OneTerm 可以录制用户与服务器的会话,这对于监控和调查特权用户活动很有价值。在安全事件发生时,可以回放会话录制以了解详细操作。
    6. 防止直接攻击: 由于 OneTerm 是系统和资源的唯一入口点,它可以成为攻击者的主要障碍。这有助于降低对内部系统的直接攻击风险。
    7. 统一访问: OneTerm 提供单一入口点,用户可以通过它访问不同的系统,而无需记住多个登录凭据。这提高了用户的便利性和工作效率。

    #GitHub #Tool #DevOps GitHub - veops/oneterm: Provide secure access and control over all infrastructure
  4. 2月21日,星期四,在这里每天60秒读懂世界!
    #每日早报

    2月21日,农历正月二十四,星期五

    在这里,每天60秒读懂世界

    1、央行:实施好适度宽松的货币政策,落实金融支持民营经济25条各项举措;

    2、20日晚,宁夏银川市金凤区发生4.2级地震,震源深度15公里,震感明显暂无伤亡;

    3、湖南永州一座孔桥通车17个月多处开裂,建设局:桥梁主休结构安全,桥梁正常通行,已安排专家检测原因;

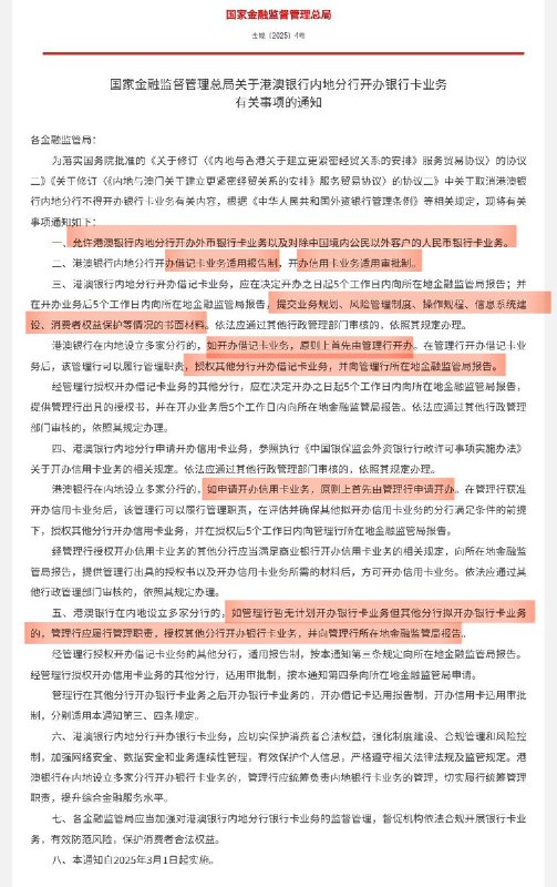
    4、港媒:反中乱港组织民主党20日宣布解散; 国家金融监管总局:允许港澳银行内地分行开办外币银行卡等业务;

    5、江苏:将完善多子女家庭购房支持政策,优先满足多子女家庭的住房保障需求;

    6、2025年高考,山西、内蒙古、河南、四川、云南、陕西、青海、宁夏8个省份将不再分文理科,正式实施"3+1+2"模式;

    7、最高检:将研究出台低龄未成年人严重暴力犯罪核准追诉意见;

    8、特朗普称与中国达成贸易协议的可能性很大,外交部:贸易战、关税战没有赢家。美媒:想让中国加大对美投资;特朗普:期待中方领导人访美,外交部:希望美方同中方相向而行;

    9、韩媒:韩国决定对自华进口厚板征收临时反倾销税,税率为27.91~38.02%不等;

    10、韩国宪法法院:25日下午进行尹锡悦弹劾案最终辩论;

    11、外媒:越南与中国广西签署贸易合作协议。越南批准中越铁路项目;

    12、耶鲁大学专家证实辉瑞新冠疫苗有后遗症,症状包括头晕、耳鸣和运动不耐受等,有患者甚至出现生物性变化;

    13、特朗普:考虑对木材和林产品征收25%左右关税,或于下月宣布;

    14、美财长:泽连斯基保证将签5000亿美元矿产开采权移交协议;外媒:美国准备根据俄罗斯的谈判意愿加大或减少制裁;

    15、外媒:乌克兰关键筹码缩水,俄罗斯宣布收回库尔斯克64%被占区,约800多平方公里;外媒:欧洲多国正考虑组建三万人乌克兰"保障"军;

    【微语】不纠结、少俗虑,随遇而安,以一颗初心,安静地慢煮生活。
  5. 一觉醒来发生了什么 02月21日

    2025年2月21日
    🌍资讯快读
    1、缅甸妙瓦底200名中国籍涉诈嫌犯押解回国
    https://www.jiemian.com/article/12375937.html
    2、董明珠称已找到格力接班人,有三四个预备人选
    https://www.jiemian.com/article/12373967.html
    3、马斯克旗下xAI宣布Grok 3开放免费使用,“直至服务器崩溃”
    https://www.jiemian.com/article/12373821.html
    4、最高检:将研究制定低龄未成年人严重暴力犯罪核准追诉意见
    https://www.jiemian.com/article/12373217.html
    5、京东外卖上线一周订单上涨100倍,已覆盖全国39城
    https://www.jiemian.com/article/12372928.html

    👬即刻镇小报
    1、为了能缩短从地铁站到公司的时间,俺昨天斥15.8元巨资开通了张单车月卡😋😋
    https://m.okjike.com/originalPosts/67b52ae5b07d225afecfdacf
    2、过去2年,一直在探索如何把大模型跟普通人的创作结合起来
    https://m.okjike.com/originalPosts/67b31a6fb07d225afeaaa41b
    3、网络城市 生生不息
    https://m.okjike.com/originalPosts/67a1e73754198f7f16bca631
    4、当我发现吃东西是一种施虐欲后,吃东西就不能给我提供心理满足
    https://m.okjike.com/originalPosts/677c16ccb8e0dfdbab7aa64c

    今日即刻镇小报内容来自 @阿弯弯w @Kenny_肯尼 @蒋小瑛 @纳博科夫 ,感谢以上即友的创作与分享。
  6. #Bing_Wallpaper

    “从空中俯瞰宁静的印度卡纳塔克邦霍恩马拉杜附近的 Champaka Sarasi 池塘,一片郁郁葱葱的绿意环绕着池塘,古老的石阶层层跌落至水中。池塘中央,一座神秘的石制神殿矗立于一座小岛上,覆盖着青苔,周围环绕着绚丽多彩的植物。一条狭窄而风化的石径通向这座圣殿,增添了几分敬畏与悠远的神秘感。池塘静如镜面的水面倒映着柔和的云彩,呈现出绿意与柔和淡蓝色调的宁静交融。整体构图对称,带来一种平衡与和谐的氛围,同时粗糙的石纹、柔软的青苔以及茂密的植被丰富了画面的肌理。这一场景以艺术性极高、超细致的风格呈现,带有柔和的绘画质感,完美捕捉了这一传说之地永恒的魅力与神圣的安宁。”
  7. 继续 #弱智Google还我Android 系列

    Google 自 Android 9 (Pie) 开始引入 QuickStep 实现手势导航,将多任务界面从 SystemUI 中解耦[1],自定义最近任务界面以及手势动画的功能就转移到了 Launcher 上

    这听起来像是个好事,解耦组件让用户有更多选择权,但实际上这个功能是为厂商所准备的,因为 Launcher 的最近任务界面的 Activity 路径写死在了 framework-res.jar,若要修改需要先构建 RRO 后再以 root 身份放到系统分区中,导致 Android P 之后没有 root 的情况下用户换到了第三方 Launcher 会直接丢失手势导航,最近任务及其动画(如应用打开/关闭,返回手势动画)

    早年玩机的人应该都记得 Nova 等一众第三方 Launcher 百花齐放的场面,然而就是在 Android P 之后变得一蹶不振,在 Play 商店里尚且能下载到的 Launcher 均没有适配 QuickStep(因为反正用户没 root 也用不了),类原生 ROM 除 LineageOS 用的自家的从 AOSP 的 Launcher3 魔改而来的 Trebuchet,绝大多数直接用闭源的 Pixel Launcher

    既然设置里还保留了默认 Launcher 设置选项,那完全可以让 Launcher 类应用在 AndroidManifest.xml 中声明自己的 Recents Activity 路径,但是 Google 偏不这么做而是直接硬编码进系统代码中,十分难评,只能说 Google 这一改动又成功干死了 Android 又一自定义功能

    [1] https://www.xda-developers.com/android-pie-recent-apps-customization/
OKHK