Skip to main content

OKHK 👀

Thinking ❤️
  1. 百度多辆无人驾驶出租车同时发生故障
    #科技

    百度旗下的萝卜快跑在武汉运营无人驾驶出租车服务,本周二 3 月 31 日 20 时左右无人出租车在路上集体趴窝。根据社交媒体平台上广泛流传的现场照片和视频,故障的萝卜快跑无人出租车不仅有停在路边的,还有停在马路中间的,甚至还有停在高架路的,部分乘客被困车内逾一小时。武汉交警称,初步判断为系统故障所致。交警表示这起事故中无人受伤,所有乘客均安全下车。目前不清楚有多少百度无人驾驶出租车受到影响。社交网络的照片和视频显示,突然停车的无人出租车至少造成多起追尾事故。有武汉网民称看到至少十几辆无人出租车趴窝。百度尚未对事故进行说明。
    https://www.wired.com/story/robotaxi-outage-in-china-leaves-passengers-stuck-in-cars-on-highways/
    https://news.bjd.com.cn/2026/04/01/11664024.shtml
  2. 一觉醒来发生了什么 04 月 02
    #Daily

    2026 年 4 月 2 日
    🌍 资讯快读
    1、特朗普称将很快撤出伊朗战事
    https://www.jiemian.com/article/14198437.html
    2、外交部回应日本强行部署远程导弹
    https://www.jiemian.com/article/14196197.html
    3、陈志犯罪集团核心骨干成员李雄被从柬埔寨押解回国
    https://www.jiemian.com/article/14194962.html
    4、湖南耒阳一男子利用 AI 编造谣言获刑 6 个月
    https://www.jiemian.com/article/14198080.html

    👬 即刻镇小报
    1、张雪的故事还真的验证了这句话
    https://m.okjike.com/originalPosts/69ccaa3e800201ac686815b5
    2、既然 Claude Code 源码都泄漏了,我觉得我这 75 页的《CLAUDE CODE 橙皮书 📙》也该开源了
    https://m.okjike.com/originalPosts/69cc888c25bae5661294c269
    3、最近每天烧几亿 Tokens,做了一款很有趣的 Mac「灵动岛」App - 👾 Vibe Island
    https://m.okjike.com/originalPosts/69cbdd7625bae56612855591
    4、目前日常 AI 工具的使用
    https://m.okjike.com/originalPosts/69cb7091800201ac684bc57a

    今日即刻镇小报内容来自 @志达 @Alchian 花生 @Edward.Luo @刘飞 Lufy ,感谢以上即友的创作与分享。
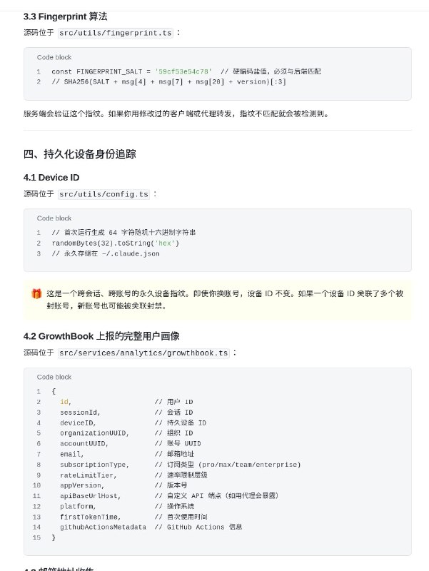
  3. 分享 Claude Code 泄露的代码分析的一些文档,这玩意儿真离谱啊

    Claude Code 封号机制逆向探查
    https://bytedance.larkoffice.com/docx/E2JudVzf7oCNfhxyxaQcZIW1n0g

    Claude Code 计费模块源码分析
    https://my.feishu.cn/wiki/DuqxwSnW4i8LxCklF15cHBe8n9b

    Claude Code v2.1.88 — Source Code Analysis
    https://github.com/sanbuphy/claude-code-source-code

    附赠飞书的 uBlock 去水印规则,随机 canvas 水印糊的满屏幕都是根本读不了

    larkoffice.com##.ssrWaterMark
    feishu.cn##.ssrWaterMark
    larkoffice.com##.suite-clear
    feishu.cn##.suite-clear


    P.S. 我一直都不信任 Claude Code,无论是 LLM 炸系统还是数据隐私,所以到目前为止只在一台 headless 系统里装了 SSH 进去用,现在看太明智了
  4. OKHK 👀
    心理学治不了时代的病 - 太隐 https://wangyurui.com/posts/xin-li-xue-zhi-bu-liao-shi-dai-de-bing-3c3e340a
    现代人这种令人疲惫的“过度自我觉察”循环 —— 不停监控自己,给每种情绪下诊断,对一切都本能地套用心理治疗式的话语:“所有事情都开始变得像一场诊断练习。如果我累了,那就是倦怠;如果我烦躁了,那就是情绪失调;如果我没有立刻回消息,那我不是在保护边界,就是在逃避亲密关系。我再也不是单纯地觉得烦。我永远都在‘处理情绪’。”

    “我们没有把注意力更多地转向外部,反而把它不断收回到自己身上,把批判性思考变成了过度思考;把自己的念头和语言层层审查,直到连‘拥有一个个性’都像是在做风险评估。这让人筋疲力尽。

    我们却不知怎么建构出了一种文化:人在真正行动之前,就已经先被耗干了。如果任何事情都要求你时刻保持彻底的道德一致性,那么参与本身就会开始显得不可能。于是,比起不完美,沉默反而更安全。”

    Alex Olshonsky 在一篇很有意思的文章里把这个观点又往前推了一步:他认为,“思考”本身也可能是一种成瘾。他的论点是,驱动药物依赖的那种强迫机制 —— 逃离当下感受,伸手去抓取一种缓解 —— 其实也是让我们困在无尽心理循环中的东西。

    “对象会从阿片类药物变成 Instagram,再变成效率工具,但动作永远是一样的:逃离这种感受,伸手去抓住下一个能带来缓解的东西。思考只不过是这种机制里一种社会地位更高的版本。它会给你一种掌控感。”

    “把每一种内在状态都变成一个需要修复的问题,并没有让生活变得更开阔,反而让它变得更狭小了。”

    仔细想想,这其实是一种很奇怪的反讽。我们花了这么多力气经营自己,最后却发现,真正能给予出去的那个“自己”,反而变少了。


    https://deepfix.substack.com/p/youre-probably-addicted-to-thinking
    https://www.vogue.in/content/in-2026-im-no-longer-interested-in-working-on-myself

    via Author You're probably addicted to thinking
  5. 哈哈哈哈,这简直是这 51.2 万行源码里最通人性也最“卑微”的代码

    这段 negativePattern 暴露了 Anthropic 工程师在调教 Claude Code 时的三个核心策略:

    1. “按闹分配”的止损逻辑
    当正则命中这些词(比如 wtf、piece of shit)时,系统会瞬间切换到一个 “高阶安抚模式”。它不再跟你争论逻辑,而是优先承认错误,并自动调用更强的 Opus 模型或开启更深的 CoT(思维链)来强行解决当前的 Bug,试图通过“超常表现”挽回用户的心。

    2. AI 的“读心术”底层是正则
    大家觉得 Claude 懂人心,其实底层的“感知器”居然是这么一串脏话列表。这说明在极端的工程环境下,最原始的正则比复杂的情感分析模型更鲁棒、更省钱

    3. 防止模型“对骂”
    代码里还有一个配套的 SafeResponse 逻辑。一旦检测到用户抓狂,它会强制要求 AI 保持 “Extreme Professionalism(极端专业主义)”,绝对不允许 AI 回嘴。这就是为什么它有时候显得那么“温润如玉”——其实全是这几行正则给逼的!
  6. 如果你喜欢并且每天在用 tmux,而且最近在使用 coding agent 的话,这个项目也许值得看看。

    这个是一个 tmux 的 sidebar,可以用来同步管理运行在 tmux 中的多种不同的 coding agent 的状态和 session, 让它有了点现代化的样子和感觉

    https://github.com/ataraxy-labs/opensessions GitHub - Ataraxy-Labs/opensessions: bring your own multiplexer — terminal session manager with agent status, git branches, and…
  7. 特朗普3月31日对不愿参战的盟友表达不满,称美国不会再帮忙,让他们自己去获取石油。特朗普说,确保海峡安全“不是我们的任务”,保持霍尔木兹海峡畅通的责任将落在法国等依赖它的国家身上。他估计美国将在2到3周内停止对伊朗的攻击。
    特朗普本周曾警告称,如果停火“不尽快达成”,且海峡不重新开放,美国将扩大攻势,包括攻击哈尔克岛石油出口枢纽以及海水淡化厂。
    布伦特原油现货价格31日徘徊在每桶107美元左右,自战争爆发以来上涨了45%以上。美国平均汽油价格也突破每加仑4美元,比开战前高出1美元以上。
    盟友仍拒绝介入战争。西班牙30日证实,不允许美军利用西班牙基地和领空参与对伊朗的军事行动。意大利最近也拒绝美军使用西西里岛的锡戈内拉军事基地进行有关行动。
    美国海军“乔治·H·W·布什”号航空母舰打击群31日从弗吉尼亚州诺福克海军基地出发,计划前往中东。这将是美国在中东部署的第三艘航母。
    美国记者谢莉·基特尔森在伊拉克首都巴格达被绑架。美国官员指责绑架者为伊朗支持的“真主旅”,伊拉克安全部队正在追捕。
    美联社
  8. 一觉醒来发生了什么 04 月 01
    #Daily

    2026 年 4 月 1 日
    🌍 资讯快读
    1、长鹰 -8 成功首飞,可载重 3.5 吨的“无人空中重卡”
    https://www.jiemian.com/article/14187665.html
    2、持刀闯馆的日自卫队官员已送检
    https://www.thepaper.cn/newsDetail_forward_32866428
    3、上海首例“住房收购置换”模式签约
    https://www.jiemian.com/article/14190476.html
    4、硅谷大厂被裁定须为青少年社媒成瘾负责
    https://www.thepaper.cn/newsDetail_forward_32864933
    5、B 站官宣将下线猜你喜欢算法
    https://www.jiemian.com/article/14190388.html

    👬 即刻镇小报
    1、思维的培养大部分时间隐藏在冰山之下
    https://m.okjike.com/originalPosts/69cb430a25bae5661277e0da
    2、AI 适应人的速度远快于人适应 AI 的速度
    https://m.okjike.com/originalPosts/69ca57ae5c3584a141c61e88
    3、原来世界上真的有光,会为你在黑夜里跳一支舞。
    https://m.okjike.com/originalPosts/69ca1dd325bae566125dc2fe
    4、一到夜深人静,你心里总会冒出一句话:我现在这样活着,真的是我想要的吗?
    https://m.okjike.com/originalPosts/69c9feba9f3cd84f65890bc8

    今日即刻镇小报内容来自 @漆蝶 @张无常 Hayes_Zhang @十月和斑馬交換秘密 @fountain_ ,感谢以上即友的创作与分享。
OKHK