Skip to main content

OKHK 👀

Thinking ❤️
  1. 一觉醒来发生了什么 04 月 03
    #Daily

    2026 年 4 月 3 日
    🌍 资讯快读
    1、涉“优思益”违规营销等问题,抖音、淘天、小红书被约谈
    https://www.jiemian.com/article/14203771.html
    2、“天网 2026”行动正式启动,目前“百名红通人员”亚洲地区已清零
    https://www.jiemian.com/article/14203523.html
    3、海湾国家考虑建新管道绕开霍尔木兹
    https://www.jiemian.com/article/14201179.html
    4、国家烟草专卖局拟修改部分电子烟监管政策文件:对相关生产企业进行总量管理
    https://www.jiemian.com/article/14199065.html

    👬 即刻镇小报
    1、明明 ai 帮你做了很多,为什么反而更耗
    https://m.okjike.com/originalPosts/69cd3c88800201ac68752d4f
    2、张雪 vs 张雪峰
    https://m.okjike.com/originalPosts/69cd2e46800201ac68740718
    3、最近在给学生挑一些春秋战国的故事讲
    https://m.okjike.com/originalPosts/69cd235025bae56612a2fe20
    4、出门看月亮啦
    https://m.okjike.com/originalPosts/69cd14fbc5a1d4e6498af803

    今日即刻镇小报内容来自 @Roc_Yu3188 @人生管理指南 -RAY @漆蝶 @一颗星芒 ,感谢以上即友的创作与分享。
  2. Nekogram 开发者承认手机号被发送至 Bot,但否认存在存储行为

    Nekogram 开发者公开回应称,用户号码确实曾被发送到指定 Bot,但坚称这些数据“没有被存储,也没有与任何人共享”。同时,开发者还放出了相关组件源码 Extra.java,试图说明其实现逻辑。

    不过,外界对比公开源码与 APK 实际编译版本中的混淆代码后发现,两者并不完全一致。分析指出,公开的 Extra.java 虽然确认了号码同步到 Bot 的流程,但删除了实际构建版本中疑似用于解析和回传手机号的相关逻辑。也就是说,开发者公开的代码更像是一个“清理过”的版本,无法完整对应已发布程序中的真实行为。
  3. 突发新闻:Nekogram 暗中向开发者传送您的 Telegram 账户手机号码
    据 SOTA 报道,
    "后门隐藏在 http://Extra.java 文件中,该文件与上传至代码库的模板不同。经过混淆的代码以内联请求形式向@nekonotificationbot 发送数据,不留痕迹。同一文件还通过多个机器人实现账户'人肉搜索';泄露的数据很可能被用于填充他们的数据库。"
    此外,Nekogram 客户端的创建者(据推测为中国籍)此前曾因发起 DDoS 攻击和不道德的在线行为(包括对熟人发出死亡威胁)而为人所知。
    显然,在客户端的早期版本中,去匿名化仅应用于中国电话号码,这可能被用于政治监控;然而,现在它已应用于所有用户。
    来源

    via 凤笙休
  4. 百度多辆无人驾驶出租车同时发生故障
    #科技

    百度旗下的萝卜快跑在武汉运营无人驾驶出租车服务,本周二 3 月 31 日 20 时左右无人出租车在路上集体趴窝。根据社交媒体平台上广泛流传的现场照片和视频,故障的萝卜快跑无人出租车不仅有停在路边的,还有停在马路中间的,甚至还有停在高架路的,部分乘客被困车内逾一小时。武汉交警称,初步判断为系统故障所致。交警表示这起事故中无人受伤,所有乘客均安全下车。目前不清楚有多少百度无人驾驶出租车受到影响。社交网络的照片和视频显示,突然停车的无人出租车至少造成多起追尾事故。有武汉网民称看到至少十几辆无人出租车趴窝。百度尚未对事故进行说明。
    https://www.wired.com/story/robotaxi-outage-in-china-leaves-passengers-stuck-in-cars-on-highways/
    https://news.bjd.com.cn/2026/04/01/11664024.shtml
  5. 一觉醒来发生了什么 04 月 02
    #Daily

    2026 年 4 月 2 日
    🌍 资讯快读
    1、特朗普称将很快撤出伊朗战事
    https://www.jiemian.com/article/14198437.html
    2、外交部回应日本强行部署远程导弹
    https://www.jiemian.com/article/14196197.html
    3、陈志犯罪集团核心骨干成员李雄被从柬埔寨押解回国
    https://www.jiemian.com/article/14194962.html
    4、湖南耒阳一男子利用 AI 编造谣言获刑 6 个月
    https://www.jiemian.com/article/14198080.html

    👬 即刻镇小报
    1、张雪的故事还真的验证了这句话
    https://m.okjike.com/originalPosts/69ccaa3e800201ac686815b5
    2、既然 Claude Code 源码都泄漏了,我觉得我这 75 页的《CLAUDE CODE 橙皮书 📙》也该开源了
    https://m.okjike.com/originalPosts/69cc888c25bae5661294c269
    3、最近每天烧几亿 Tokens,做了一款很有趣的 Mac「灵动岛」App - 👾 Vibe Island
    https://m.okjike.com/originalPosts/69cbdd7625bae56612855591
    4、目前日常 AI 工具的使用
    https://m.okjike.com/originalPosts/69cb7091800201ac684bc57a

    今日即刻镇小报内容来自 @志达 @Alchian 花生 @Edward.Luo @刘飞 Lufy ,感谢以上即友的创作与分享。
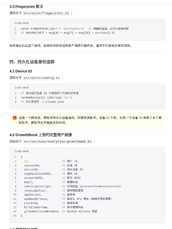
  6. 分享 Claude Code 泄露的代码分析的一些文档,这玩意儿真离谱啊

    Claude Code 封号机制逆向探查
    https://bytedance.larkoffice.com/docx/E2JudVzf7oCNfhxyxaQcZIW1n0g

    Claude Code 计费模块源码分析
    https://my.feishu.cn/wiki/DuqxwSnW4i8LxCklF15cHBe8n9b

    Claude Code v2.1.88 — Source Code Analysis
    https://github.com/sanbuphy/claude-code-source-code

    附赠飞书的 uBlock 去水印规则,随机 canvas 水印糊的满屏幕都是根本读不了

    larkoffice.com##.ssrWaterMark
    feishu.cn##.ssrWaterMark
    larkoffice.com##.suite-clear
    feishu.cn##.suite-clear


    P.S. 我一直都不信任 Claude Code,无论是 LLM 炸系统还是数据隐私,所以到目前为止只在一台 headless 系统里装了 SSH 进去用,现在看太明智了
OKHK