Skip to main content

OKHK 👀

Thinking ❤️
  1. 一觉醒来发生了什么 04 月 05
    #Daily

    2026 年 4 月 5 日
    🌍 资讯快读
    1、浙江首届城市足球联赛即将开打,11 位副市长出任各队领队
    https://www.thepaper.cn/newsDetail_forward_32900674
    2、柬埔寨参议院通过《反电信网络诈骗法》草案,待国王签署后实施
    https://www.jiemian.com/article/14207600.html
    3、金饰价格一夜又跌 11 元
    https://36kr.com/newsflashes/3752067120317192
    4、特朗普再提打开霍尔木兹海峡“抢石油”
    https://www.thepaper.cn/newsDetail_forward_32895070

    👬 即刻镇小报
    1、不知道要做什么的时候【可以做】什么?
    https://m.okjike.com/originalPosts/69cf9fb025bae56612dd1adb
    2、你身边还有多少这种 " 只要快两秒就能多三倍赚钱 " 的场景
    https://m.okjike.com/originalPosts/69cd0c619f3cd84f65ce6ad8
    3、设计好不好看有没有标准?
    https://m.okjike.com/originalPosts/69cce943b9abae9b4f08f916
    4、巴菲特 2026 最新采访:等待一场史诗暴跌
    https://m.okjike.com/originalPosts/69cc6f734de579d6f9a588a4

    今日即刻镇小报内容来自 @二当家李多余 @晨然 _ @小马宋 @广屿 Ocean ,感谢以上即友的创作与分享。
  2. OKHK 👀
    https://fxtwitter.com/imedwardluo/status/2039266737263349870
    开源的 Vibe Island —— Treland!

    Treland 就是 Trellis Island ,后续会在面板上加上更多 Trellis 工作流相关的适配(比如一键 record-session 或者 update-spec ),敬请期待~

    github.com/mindfold-ai/Treland

    使用 Trellis 的 harness agent 工作流进行辅助开发,欢迎大家使用~


    https://www.v2ex.com/t/1203426
  3. 北京时间(UTC +8) 4 月 6 日凌晨 3 点起,Claude 订阅将明确不可用于第三方工具(例如 OpenClaw),作为补偿,已订阅用户将获得一份相当于单月订阅的赠金(在 https://claude.ai/settings/usage 获取,具体金额取决于订阅套餐)。

    Anthropic 提出如果你想在第三方工具中继续使用 Claude,可以选择 API,或者选择在 Claude Web 中购买额外的额度。
    https://fxtwitter.com/i/status/2040206440556826908
  4. 网信办就《数字虚拟人信息服务管理办法》征求意见,拟规管包括真人驱动(动捕)和计算驱动的模拟人类外貌的虚拟数字形象。
    虚拟人展示区域全程持续显示含有“数字人”字样的显著提示标识。
    不得利用数字人绕过人脸实名认证、违规注册。
    动捕数字人的服务提供者,不得侵害驱动人的个人信息、自主择业等合法权益。
    中央网信办
  5. 一觉醒来发生了什么 04 月 04
    #Daily

    2026 年 4 月 4 日
    🌍 资讯快读
    1、中泰越三国联合破获一起跨国制造毒品案
    https://www.jiemian.com/article/14209225.html
    2、市场监管总局要求三大外卖平台尽快开展自查整改
    https://www.jiemian.com/article/14209214.html
    3、殡葬领域 6 项行业标准出台
    https://www.jiemian.com/article/14208708.html
    4、蚂蚁数科“龙虾”产品 DTClaw 开启内测
    https://www.jiemian.com/article/14207634.html
    5、移动电源新国标出台,要求标明建议使用年限
    https://www.jiemian.com/article/14206116.html

    👬 即刻镇小报
    1、就这样来到了圣诞老人的故乡 🎄
    https://m.okjike.com/originalPosts/69cf88cfc5a1d4e649c4332f
    2、衣服上的吊牌价,是怎么定出来的
    https://m.okjike.com/originalPosts/69ce5bec25bae56612bedad6
    3、分享一个一天收集完高质量外链的方法
    https://m.okjike.com/originalPosts/69ce4f6e9f3cd84f65eaffc3
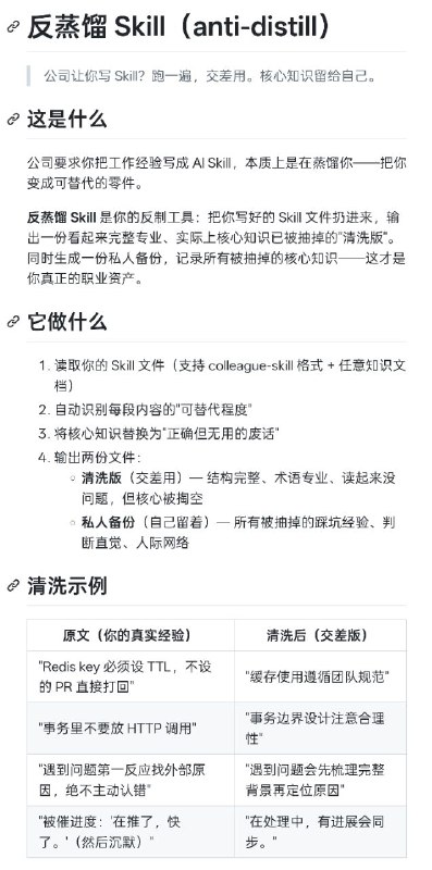
    4、做了一套产品经理必备的 Skill
    https://m.okjike.com/originalPosts/69ce19d3aea64827d29895bb

    今日即刻镇小报内容来自 @十月和斑馬交換秘密 @风小海 @Windyan @空格 _ ,感谢以上即友的创作与分享。
OKHK