Skip to main content

OKHK 👀

Thinking ❤️
  1. SourceBot - 开源代码搜索工具

    https://github.com/sourcebot-dev/sourcebot

    Sourcebot 是一个自托管的工具,它提供了代码搜索、代码导航和问答等功能,可以让您更好地理解和管理代码库。

    问答功能:允许您用自然语言提出有关代码库的复杂问题,Sourcebot 会根据代码搜索和导航结果提供详细的答复,并附有内联引用。
    代码搜索:支持跨所有托管平台的仓库和分支进行搜索,支持正则表达式、仓库 / 语言过滤、布尔逻辑等。
    代码导航:提供类似 IDE 的代码导航功能,包括转到定义和查找引用。
    内置文件浏览器:提供现代化的 UI,支持语法高亮、文件树、代码导航等功能。

    #Tool #GitHub #HomeLab #DevOps GitHub - sourcebot-dev/sourcebot: Sourcebot is a self-hosted tool that helps developers and agents understand your codebase.
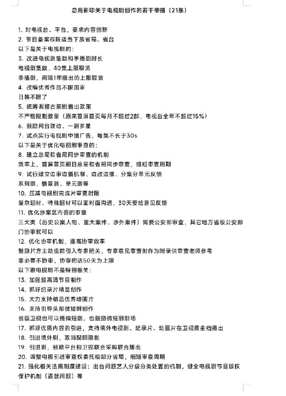
  2. 广电总局日前发《进一步丰富电视大屏内容 促进广电视听内容供给的若干举措》拟放宽电视剧“40集”上限、放宽古装剧数量限制等。网传精神如图,除部分涉及引进改编境外剧的内容不准确外,其余与实际通知相符。
    国家广播电视总局财新
  3. OpenPromptStudio - AIGC 提示词可视化编辑器

    https://github.com/Moonvy/OpenPromptStudio

    OpenPromptStudio 是一个可视化编辑 AIGC 提示词的工具

    显示英文提示词的中文翻译
    翻译中文提示词到英文
    为提示词进行分类 (普通、样式、质量、命令)
    提供提示词的排序、隐藏功能
    导出提示词可视化结果为图片
    支持通过 Notion 管理提示词词典

    #AI #Prompt #Tool #GitHub GitHub - Moonvy/OpenPromptStudio: 🥣 AIGC 提示词可视化编辑器  | OPS | Open Prompt Studio
  4. 一觉醒来发生了什么 08 月 18

    2025 年 8 月 18 日
    🌍 资讯快读
    1、内蒙古乌拉特后旗山洪已致 9 人遇难 3 人失联
    https://www.jiemian.com/article/13189180.html
    2、成都世运会已产生 233 枚金牌,累计打破 18 项世界纪录
    https://www.jiemian.com/article/13188819.html
    3、横店已变竖店,1 部微短剧 1 周能拍完
    https://36kr.com/newsflashes/3426340582674051
    4、“特普会”机密文件落在酒店公共打印机
    https://www.thepaper.cn/newsDetail_forward_31417654

    👬 即刻镇小报
    1、产品经理应该如何规划自己的职业生涯
    https://m.okjike.com/originalPosts/689e10d41e7c28e8be7b388b
    2、拒绝内卷的具体行动应该是什么?
    https://m.okjike.com/originalPosts/689ea2241e5664293d052df2
    3、小心技术工具对我们的塑造,珍惜那些身边深度连接好友和爱人
    https://m.okjike.com/originalPosts/68a008f41e5664293d2350f3
    4、「时间管理」就是人生战略的概念
    https://m.okjike.com/originalPosts/68a05d2c09198084b38d6ded

    今日即刻镇小报内容来自 @火火子 @携隐 Melody @Szhans @张机 ,感谢以上即友的创作与分享。
  5. Midday - “单兵作战”业务管理工具

    https://github.com/midday-ai/midday

    Midday 是一款针对自由职业者、独立开发者、一人公司的业务管理工具。

    将分散在多个平台上的各种功能整合到一个统一的系统中。

    发票管理 (Invoicing)
    时间跟踪 (Time tracking)
    文件对账 (File reconciliation)
    文档存储 (Storage)
    财务数据 (Financial)
    专属助手 (Assistant)

    #GitHub #Tool #AI GitHub - midday-ai/midday: Invoicing, Time tracking, File reconciliation, Storage, Financial Overview & your own Assistant made…
  6. 鉴于当前各大 LLM 逐步普及以零宽字符为代表的文本隐写水印手段,为此我特地写了一个小工具,专门用于扫描文本中的隐蔽 / 不可见 Unicode 码点,便于快速定位可能存在的 「文本水印」。

    目前可检测的特殊 Unicode 码点与类别如下 (包括但不限于):

    - ZWSP: 零宽空格
    - ZWNJ: 零宽非连字
    - ZWJ: 零宽连字
    - BOM: 字节序标记
    - WJ: 单词连接符
    - MVS: 蒙古元音分隔符
    - SHY: 软连字符

    除字符扫描外,还支持基于 cl100k_base (GPT-4) & o200k_base (GPT-4o) BPE Tokenization 进行分词,便于辅助判定

    快速体验: https://links.xmsl.dev/analyzer 欢迎反馈

    示例文本 (内含隐写水印):

    ZWSP: Lorem​Ipsum​Dolor
    ZWNJ: Hello‌World
    ZWJ: Foo‍Bar
    BOM: StartOfText
    WJ: Alpha⁠Beta
    MVS: First᠎Second

    From
  7. 一觉醒来发生了什么 08 月 17

    2025 年 8 月 17 日
    🌍 资讯快读
    1、官方通报女司机亮证逼迫让路事件后续处理结果
    https://www.jiemian.com/article/13188223.html
    2、上海临港首批无人驾驶智能网联出租车正式开放运营
    https://36kr.com/newsflashes/3425106722704769
    3、山东荣成一载 11 人面包车坠海,已致 6 人遇难
    https://www.thepaper.cn/newsDetail_forward_31412794
    4、特朗普建议泽连斯基尽快达成协议
    https://www.jiemian.com/article/13187956.html
    5、胖东来:小时工标准时薪 30-40 元 每日工作 4 小时
    https://36kr.com/newsflashes/3425059977334150

    👬 即刻镇小报
    1、如果 AI 不能继续变聪明了,我们该怎么办
    https://m.okjike.com/originalPosts/689dfa2e2469d01c095b2a24
    2、人生太短暂,不应为愚蠢的事情担心
    https://m.okjike.com/originalPosts/689d6930f00fd49661a54ff4
    3、理性的本质是尊重常识和规律,勤于思考、总结、比较,较真
    https://m.okjike.com/originalPosts/689e0e03af9cf6d060fcd986
    4、藏居星空~
    https://m.okjike.com/originalPosts/689d4a24acee2860be3ef14d

    今日即刻镇小报内容来自 @阑夕 ོ @Szhans @郑立涛 @隔壁老劉 ,感谢以上即友的创作与分享。
  8. WRKFLW - GitHub Actions 本地调试验证工具

    https://github.com/bahdotsh/wrkflw

    WRKFLW 是一个在本地验证和执行 GitHub Actions 工作流程的命令行工具。

    无需完整的 GitHub 环境,直接在本地机器上测试 Action 的工作流程。

    ----------------------

    之前看到act 类似,暂未详细对比

    #GitHub #Tool #Shell #Docker #DevOps GitHub - bahdotsh/wrkflw: Validate and Run GitHub Actions locally.
  9. Klic Studio - 音视频处理工具(翻译 / 配音 )

    https://github.com/krillinai/KlicStudio

    多平台发布 / 搬运视频好帮手

    Klic Studio 是由 Krillin AI 开发的多功能音视频本地化和增强解决方案。

    集成了视频翻译、配音和语音克隆,支持横屏和竖屏格式,确保在所有主要平台(Bilibili、小红书、抖音、微信视频、快手、YouTube、TikTok 等)上完美呈现。

    通过端到端的工作流程,您只需几次点击即可将原材料转化为精美的跨平台内容。

    视频获取:支持 yt-dlp 下载或本地文件上传
    准确识别:基于 Whisper 的高精度语音识别
    智能分段:使用 LLM 进行字幕分段和对齐
    术语替换:一键替换专业词汇
    专业翻译:基于上下文的 LLM 翻译,保持自然语义
    语音克隆:提供 CosyVoice 中选择的语音音调或自定义语音克隆
    视频合成:自动处理横屏和竖屏视频及字幕布局
    跨平台:支持 Windows、Linux、macOS,提供桌面和服务器版本

    #Video #Voice #Tool #GitHub
  10. Marker - 将 PDF 快速转换为 Markdown / JSON / HTML

    https://github.com/datalab-to/marker

    API 版本: https://github.com/adithya-s-k/marker-api

    Marker 是一个将 PDF 文档转换为 Markdown、JSON 和 HTML 的工具,快速准确。

    支持多种文件格式(PDF、图像、PPTX、DOCX、XLSX、HTML、EPUB)和多种语言的转换
    格式化表格、公式、内联数学、链接、引用和代码块
    提取和保存图像,移除页眉 / 页脚等
    可通过 LLM 提高转换准确度

    #PDF #Tool #GitHub GitHub - datalab-to/marker: Convert PDF to markdown + JSON quickly with high accuracy
  11. urldb - 网盘资源数据库

    https://github.com/ctwj/urldb

    一个现代化的网盘资源数据库,支持多网盘自动化转存分享,支持百度网盘,阿里云盘,夸克网盘, 天翼云盘,迅雷云盘,123 云盘,115 网盘,UC 网盘

    公开 API - 支持 API 数据录入,资源搜索
    自动预处理 - 系统自动处理资源, 对数据进行有效性判断
    自动转存分享 - 有效资源,如果属于支持类型将自动转存分享
    多账号管理 - 同平台支持多账号管理

    #GitHub #Tool GitHub - ctwj/urldb: 一个现代化的网盘资源数据库,支持多网盘自动化转存分享,支持百度网盘,阿里云盘,夸克网盘, 天翼云盘,迅雷云盘,123云盘,115网盘,UC网盘
  12. 中文敏感词库

    “敏感肌”自我审查

    https://github.com/konsheng/Sensitive-lexicon

    一个中文敏感词库,帮助开发者和内容审核者快速识别并过滤不当文本。

    提供了一份广泛覆盖政治、色情、暴力等敏感领域的词汇列表,方便快速嵌入任何文本审核流程
    纯文本格式,兼容任意编程语言和框架,支持多种过滤算法(DFA、Trie、正则等)快速集成

    #GitHub GitHub - konsheng/Sensitive-lexicon: 一个持续更新的中文敏感词库,帮助开发者和内容审核者快速识别并过滤不当文本,即将迎来重大更新。
OKHK