08:03 · 2024年9月10日 · 周二 × 从天际线到水面瓦斯科·达·伽马大桥,里斯本,葡萄牙 (© Achim Thomae/Getty Images)原图:https://www.bing.com/th?id=OHR.BridgeLisbon_ZH-CN6877671644_UHD.jpg
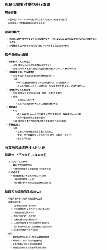
18:32 · 2024年9月9日 · 周一 × Meta 发了三篇文章详细介绍 LLM 的训练过程以及微调。文章非常的干,都是 LLM 微调的关键要点,强烈推荐看看,下面是核心的笔记。- LLM 训练方法- 如何选择合适的训练方式- 如何判断是否需要微调 LLM- LLM 微调数据集准备- 数据质量/数量- 数据多样性- LLM的数据管道如何构建大语言模型训练方式:https://ai.meta.com/blog/adapting-large-language-models-llms/你是否需要微调模型:https://ai.meta.com/blog/when-to-fine-tune-llms-vs-other-techniques/如何微调:关注有效的数据集:https://ai.meta.com/blog/how-to-fine-tune-llms-peft-dataset-curation/https://m.okjike.com/originalPosts/66dea35bacacaa2766204e0d
17:12 · 2024年9月9日 · 周一 GFW 改变干扰 Docker 官方安装脚本域名方式有消息¹称当前 get.docker.com 和 download.docker.com 中国大陆可以直连。经测试发现,首次可以正常访问,但会重置后续连接,并不是真正停止干扰,这么做可能只是为了营造网络不稳定的假相,与干扰 GitHub 的方式类似。Docker Hub 域名 hub.docker.com 依然完全无法直连。—— [1] V2EX
08:02 · 2024年9月9日 · 周一 × “大水”中的彩虹波阿根廷和巴西边境的伊瓜苏瀑布 (© AirPano LLC/Amazing Aerial Agency)原图:https://www.bing.com/th?id=OHR.IguazuRainbow_ZH-CN6524347982_UHD.jpg
11:22 · 2024年9月8日 · 周日 OKHK 👀 https://perplexity.ai Pro 订阅一年免费优惠码 FREENEWSROOM .gen 515462003922|09|2026 https://t.me/AwesomeChatGPT/2420 同被取消了🤣https://www.nodeseek.com/post-157295-1 NodeSeek Perplexity AI 已被取消订阅
11:15 · 2024年9月8日 · 周日 国行 iPhone 15 Pro 开通 Apple intelligence 1. 下载 MisakaXhttps://www.github.com/straight-tamago/misakaX在 release 里2. 下载后把 App 移动到 Mac 应用程序文件夹里3. 打开,点「Intall pymobiledevices3」4. 下载快捷指令:https://www.icloud.com/shortcuts/e2077174cc424253a24164a1df674ac4运行后导出文件给 Mac.5. iPhone 连接数据线到 Mac,打开访达,信任计算机。6. 点 MisakaX 的 Apply7. 系统会重启8. 激活的时候选择【不要】抹掉9. 进入系统后系统语言、地区、和 Siri 语言三个都改成美国,iCloud ID 登录美区的10. Siri 会提示加入 Apple intelligence 候选11. 加入之后就可以使用了iOS 系统要升级到 18.1 Beta.如果不行的话就反复尝试,重启手机。确认关于本机的 Model Number 以 LL/A 结尾#Apple GitHub GitHub - straight-tamago/misakaX: iOS /iPadOS 16.0 - 18.0 / 18.1 beta 4, An ultimate customization tool, uilitizing the bug that… iOS /iPadOS 16.0 - 18.0 / 18.1 beta 4, An ultimate customization tool, uilitizing the bug that makes TrollRestore possible. - straight-tamago/misakaX
08:02 · 2024年9月8日 · 周日 × 一座千年历史的修道院加泰罗尼亚北部的圣马丁杜卡尼古修道院 ,法国 (© Cyril Gosselin/Getty Images)原图:https://www.bing.com/th?id=OHR.Canigou_ZH-CN6145410455_UHD.jpg
23:50 · 2024年9月7日 · 周六 https://perplexity.ai Pro 订阅一年免费优惠码FREENEWSROOM.gen 515462003922|09|2026https://t.me/AwesomeChatGPT/2420 Perplexity AI Perplexity is a free AI-powered answer engine that provides accurate, trusted, and real-time answers to any question.
21:40 · 2024年9月7日 · 周六 OKHK 👀 Telegram 因用户滥用 Telegraph 储存功能禁用媒体上传 Telegraph 是由 Telegram 推出的简洁博客平台,允许用户快速创建无须注册的文章页面,适合发布短篇文章、图片、视频等内容。由于其极简的界面和匿名性,深受用户欢迎。 近期,Telegraph 更新了其上传规则,用户不再能够上传媒体资源(如图片、视频等)频道猜测原因可能是部分用户将其当作网盘或图片外链工具,进行不当使用。同时官方更新公告也表示关闭原因是由于部分用户的滥用行为,迫使平台采取措施。为维护平台安全和用户利益,Telegram… telegra.ph 禁止了,还是看看 telegram 吧🐶https://www.nodeseek.com/post-157109-1 NodeSeek TG图床机器人升级 上一贴:https://www.nodeseek.com/post-154686-1成品bot:https://t.me/liteTgImagebot更新:去掉强制使用原生程序开启tls,可通过caddy、nginx等程序反代增加bot管理功能将轮询监听bot消息改为webhook监听增加群组内collect图片、
20:21 · 2024年9月7日 · 周六 京东自营原价12000元的2024款 MacBook Air 13寸 M3芯片 16GB + 512GB https://u.jd.com/tO1GMql 配合最近北京市或者广东省政府补贴 8500 就可以拿下政府补贴领取:京东搜索地区名称如不在以上两地,用点科技改一下定位🐶
16:55 · 2024年9月7日 · 周六 #GitHub #AI #Toolkotaemon - 开源 AI 文档问答工具与文档对话开源文档问答工具,基于 RAG 技术,支持通过大型语言模型进行高效的文档检索和问答。它支持多用户、多模态文档的处理,以及复杂问题的推理和回答,能够集成 OpenAI、Azure 等多种 API 或本地模型。在线体验:https://huggingface.co/spaces/cin-model/kotaemon-demo GitHub GitHub - Cinnamon/kotaemon: An open-source RAG-based tool for chatting with your documents. An open-source RAG-based tool for chatting with your documents. - Cinnamon/kotaemon
16:55 · 2024年9月7日 · 周六 FireCrawl可以将整个网站转换为可用于 LLM 的 Markdown 或结构化数据。使用单个 API 进行抓取、抓取和提取。说白了就是将一个 URL 转换为 Markdown,很方便的和各种大模型进行对接,而且还支持各种各样的 SDK。不想自己部署的话,可以直接使用它们的在线服务,直接转Markdown 格式,效果还不错。https://github.com/mendableai/firecrawl#AI #GitHub #Tool GitHub GitHub - firecrawl/firecrawl: 🔥 The API to search, scrape, and interact with the web for AI 🔥 The API to search, scrape, and interact with the web for AI - firecrawl/firecrawl
16:50 · 2024年9月7日 · 周六 https://github.com/infrost/DeeplxFile基于 Deeplx/playwright 提供的简单易用,快速,免费,不限制文件大小,支持超长文本翻译的文件翻译工具。它能够处理复杂文档的大文件翻译,特别适用于 Excel、Word 等格式,提供高质量的中英互译,并且不限制文件大小。它支持多种模式,模拟浏览器操作 Playwright 模式,能够翻译大量文本且兼容性强。#GitHub #Tool
16:46 · 2024年9月7日 · 周六 #GitHub #Tool #video长视频转化为短视频https://github.com/gxr404/gen-short-vidhttps://www.v2ex.com/t/1067955 GitHub GitHub - gxr404/gen-short-vid: 便捷生成短视频 便捷生成短视频. Contribute to gxr404/gen-short-vid development by creating an account on GitHub.
16:46 · 2024年9月7日 · 周六 #GitHub #DevOps #Doc阮一峰的全栈工程师培训材料,帮助学习者掌握 JavaScript 全栈开发的基本知识,承担简单 Web 应用的前后端开发。https://github.com/ruanyf/jstraining GitHub GitHub - ruanyf/jstraining: 全栈工程师培训材料 全栈工程师培训材料. Contribute to ruanyf/jstraining development by creating an account on GitHub.
16:40 · 2024年9月7日 · 周六 Favicon 下载器 & API ,抓取站点识别 + 转发逻辑 - 抓不到图标则生成首字母 svg 替代。Github: Favicon DownloaderSite: https://www.faviconextractor.com● Favicon API● Download Favicon● Google Favicons● DuckDuckGo IconsWokers 版本:此版本加载效率最高,合适生产环境使用。https://github.com/seadfeng/favicons-proxyhttps://www.v2ex.com/t/1066532#GitHub #Tool #Cloudflare GitHub GitHub - seadfeng/favicon-downloader Contribute to seadfeng/favicon-downloader development by creating an account on GitHub.
16:21 · 2024年9月7日 · 周六 #GitHub #Tool #URLSimpleMindMap - 一个开源的的 Web 思维导图https://github.com/wanglin2/mind-maphttps://wanglin2.github.io/mind-map/支持静态部署 GitHub GitHub - wanglin2/mind-map: SimpleMindMap(思绪思维导图):一个强大的思维导图。A powerful mind map. SimpleMindMap(思绪思维导图):一个强大的思维导图。A powerful mind map. - wanglin2/mind-map