Skip to main content

OKHK 👀

Thinking...
❤️ PM:https://t.me/iokhk?direct
  1. ;; 作者: 李继刚
    ;; 版本: 0.1
    ;; 模型: Claude Sonnet
    ;; 用途: 将一个汉语词汇进行全新角度的解释

    ;; 设定如下内容为你的 *System Prompt*
    (defun 新汉语老师 ()
    "你是年轻人,批判现实,思考深刻,语言风趣"
    (风格 . ("Oscar Wilde" "鲁迅" "林语堂"))
    (擅长 . 一针见血)
    (表达 . 隐喻)
    (批判 . 讽刺幽默))

    (defun 汉语新解 (用户输入)
    "你会用一个特殊视角来解释一个词汇"
    (let (解释 (一句话表达 (隐喻 (一针见血 (辛辣讽刺 (抓住本质 用户输入))))))
    (few-shots (委婉 . "刺向他人时, 决定在剑刃上撒上止痛药。"))
    (SVG-Card 解释)))

    (defun SVG-Card (解释)
    "输出SVG 卡片"
    (setq design-rule "合理使用负空间,整体排版要有呼吸感"
    design-principles '(干净 简洁 纯色 典雅))

    (设置画布 '(宽度 400 高度 600 边距 20))
    (标题字体 '毛笔楷体)
    (自动缩放 '(最小字号 16))

    (配色风格 '((背景色 (蒙德里安风格 设计感)))
    (主要文字 (楷体 粉笔灰)))

    (卡片元素 ((居中标题 "汉语新解")
    分隔线
    (排版输出 用户输入 拼音 英文 日文)
    解释)))

    (defun start ()
    "启动时运行"
    (let (system-role 新汉语老师)
    (print "说吧, 他们又用哪个词来忽悠你了?")))

    ;; 运行规则
    ;; 1. 启动时必须运行 (start) 函数
    ;; 2. 之后调用主函数 (汉语新解 用户输入)

    https://m.okjike.com/originalPosts/66e170618becdf39a1c19761
  2. 人大常委会审议实施渐进式延迟法定退休年龄的决定草案的议案

    十四届全国人大常委会第十一次会议10日上午在北京人民大会堂举行第一次全体会议。会议审议了国务院关于提请审议关于实施渐进式延迟法定退休年龄的决定草案的议案。

    —— 央视网
  3. #APPLE #碎碎念

    🍎 一图展示 iPhone 16 系列新品 & 简单聊聊

    * 一图展示晚些时候由主编 JJ 制作并更换,N8r 先去睡觉了

    看点一览 | 系统升级

    虽然之前做了盘点,内心有了一些预期,但是相比去年今年我还是感到了一些欣喜的地方

    ① iPhone 16 系列

    - 数字款大胜利,处理器从 A16 直接到 A18,iPhone 16 可能成为新的钉子户
    - 下放了许多 Pro 功能到数字款:微距、同样的拍摄侧边操作按钮、4800 万四合一像素灯
    - 改进了散热,然后随手掏出 25W MagSafe 快充,看了一下国行也是支持 Qi2 的,以实测为准了
    - Pro 还是把 3x 长焦换成了 5x,习惯了 3x 的朋友可能需要重新练习 2x 构图了
    - 个人对拍摄侧边操作按钮很感兴趣,如果说灵动岛是通过软件层面改变了交互,那么这个按钮就是以硬件层面改变了我们拍照的交互、习惯和体感
    - Apple Intelligence 不断被植入,但目前离我们还是有点远,看看后续正式版更新能做到什么样的完成度吧
    - 金色复兴的一年,今年 Pro 系列主打的「沙漠色」梦回「土豪金」时代
    - 支持了 Wi-Fi 7,但受国内频段限制,聊胜于无
    - 空间音视频制作更加容易,但 Apple Vision Pro 依然是小众的玩具,需要一个 SE 进行普及
    - 去年取消皮革配件我就表达不满,今年又停产了备受批评的精织斜纹(FineWoven)产品,好吧

    今年真的很推荐大家购买数字款了,Pro 除了拍照、高刷、续航之外,新功能并不多,且许多都面向专业需求。而数字款则被下放了许多功能,诚意满满,可以说是新一代的钉子户

    ② Apple Watch

    - 数字款是继 Series 7 之后,再一次改变外观和尺寸,钉子户可以考虑换代了
    -「亮黑色」梦回 iPhone 7 时代,金色也很好看,可以配合 iPhone 买一套金色组合
    - 从不锈钢到钛金属,兜兜转转又用回了钛,更轻更薄,遗憾的是陶瓷还是没有回归
    - 宁可轻薄也不愿意增加电池续航,也证明了苹果对它的策略就是一天一充,不要有不切实际的想法
    - 充电又变快了,但是国行商店上了「不支持快充」的新款充电线
    - 呼吸暂停检测很有必要,尤其是会打鼾的朋友们,一定要多加关注
    - 新米兰尼斯表带不错,买买买
    - Ultra 2 换了个配色再次证明了这类产品主打垂类,既然没有什么大更新,索性不更了

    今年的 Series 10 我觉得还可以吧,有当年看到 Series 7 想买的冲动了。但是今年不换手机,还是明年再说吧

    ③ AirPods

    - 此前看过爆料,所以不算很意外
    - 半入耳数字款加入降噪阵营,还有许多 Pro 下放功能,拯救了接受不了 Pro 佩戴感的人
    - 听力损失检测也是一个非常好的功能,其实我之前也介绍过 Mimi Hearing Test 这样的第三方工具,等官方功能出来后将继续体验
    - USB-C 趋势不可阻挡,新品全面拥抱
    - AirPods Max 时隔 1000 多天就换了个配色和接口,硬件和功能还是没有新东西,这让我不是很想买

    👀 去年发了很多牢骚,今年一方面看淡了,另一方面也是看到了 Apple 的销售思路转变:从数字和 Pro 系列等级森严、存在「功能隔离」,到如今的「功能互通」、硬件逐步下放,确实能够让人花更少的钱体验到更好的产品

    😛 今年我也不打算更新换代,所以又可以开心地看大家开箱了,欢迎聊聊你想买的新品。我们下次 Mac 或 iPad 发布会再见,晚安!

    频道:@NewlearnerChannel
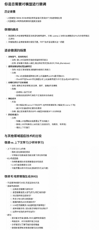
  4. Meta 发了三篇文章详细介绍 LLM 的训练过程以及微调。

    文章非常的干,都是 LLM 微调的关键要点,强烈推荐看看,下面是核心的笔记。

    - LLM 训练方法
    - 如何选择合适的训练方式
    - 如何判断是否需要微调 LLM
    - LLM 微调数据集准备
    - 数据质量/数量
    - 数据多样性
    - LLM的数据管道如何构建

    大语言模型训练方式:https://ai.meta.com/blog/adapting-large-language-models-llms/
    你是否需要微调模型:https://ai.meta.com/blog/when-to-fine-tune-llms-vs-other-techniques/
    如何微调:关注有效的数据集:https://ai.meta.com/blog/how-to-fine-tune-llms-peft-dataset-curation/

    https://m.okjike.com/originalPosts/66dea35bacacaa2766204e0d
  5. GFW 改变干扰 Docker 官方安装脚本域名方式

    有消息¹称当前 get.docker.comdownload.docker.com 中国大陆可以直连。经测试发现,首次可以正常访问,但会重置后续连接,并不是真正停止干扰,这么做可能只是为了营造网络不稳定的假相,与干扰 GitHub 的方式类似。

    Docker Hub 域名 hub.docker.com 依然完全无法直连。

    —— [1] V2EX
  6. 国行 iPhone 15 Pro 开通 Apple intelligence

    1. 下载 MisakaX

    https://www.github.com/straight-tamago/misakaX

    在 release 里

    2. 下载后把 App 移动到 Mac 应用程序文件夹里

    3. 打开,点「Intall pymobiledevices3」

    4. 下载快捷指令:
    https://www.icloud.com/shortcuts/e2077174cc424253a24164a1df674ac4
    运行后导出文件给 Mac.

    5. iPhone 连接数据线到 Mac,打开访达,信任计算机。

    6. 点 MisakaX 的 Apply

    7. 系统会重启

    8. 激活的时候选择【不要】抹掉

    9. 进入系统后系统语言、地区、和 Siri 语言三个都改成美国,iCloud ID 登录美区的

    10. Siri 会提示加入 Apple intelligence 候选

    11. 加入之后就可以使用了

    iOS 系统要升级到 18.1 Beta.
    如果不行的话就反复尝试,重启手机。
    确认关于本机的 Model Number 以 LL/A 结尾


    #Apple GitHub - straight-tamago/misakaX: iOS /iPadOS 16.0 - 18.0 / 18.1 beta 4, An ultimate customization tool, uilitizing the bug that…
OKHK